william威廉中文官网
首页
机构职责
机构设置
岗位职责
工作动态
通知公告
政策法规
治安法规
消防法规
保密法规
交通法规
规章制度
安全知识
案例教育
消防安全
网络安全
交通安全
办事指南
户口办理流程
机动车通行办理流程
外来人员身份卡办理流程
校内施工动火申请流程
校内大型活动申报流程
校内摆摊设点审批流程
下载专区
首页
机构职责
机构设置
岗位职责
工作动态
通知公告
政策法规
治安法规
消防法规
保密法规
交通法规
规章制度
安全知识
案例教育
消防安全
网络安全
交通安全
办事指南
户口办理流程
机动车通行办理流程
外来人员身份卡办理流程
校内施工动火申请流程
校内大型活动申报流程
校内摆摊设点审批流程
下载专区
办事指南
户口办理流程
机动车通行办理流程
外来人员身份卡办理流程
校内施工动火申请流程
校内大型活动申报流程
校内摆摊设点审批流程
户口办理流程
当前位置:
首页
->
办事指南
->
户口办理流程
->
正文
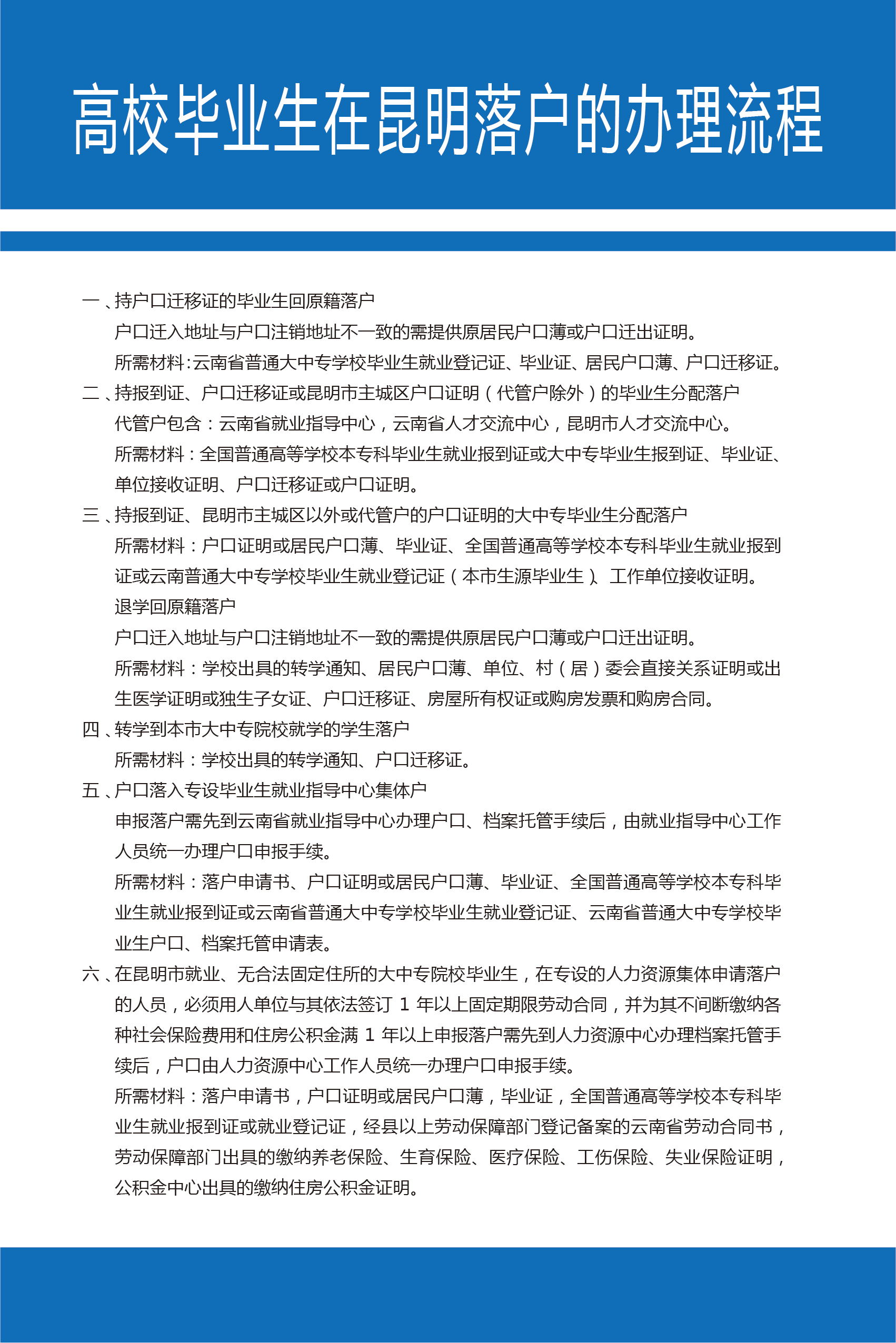
高校毕业生在昆明落户的办理流程
信息来源:
发布日期:2023-11-17
上一条:
户口办理指南