william威廉中文官网
首页
本馆概况
部门概况
组织机构
馆藏介绍
党建工作
支部活动
党风廉政
馆藏利用
查档须知
归档指导
档案系统
档案编研
云财故事
档案征集
资源下载
首页
本馆概况
部门概况
组织机构
馆藏介绍
党建工作
支部活动
党风廉政
馆藏利用
查档须知
归档指导
档案系统
档案编研
云财故事
档案征集
资源下载
馆藏利用
查档须知
归档指导
归档指导
当前位置:
首页
->
馆藏利用
->
归档指导
->
正文
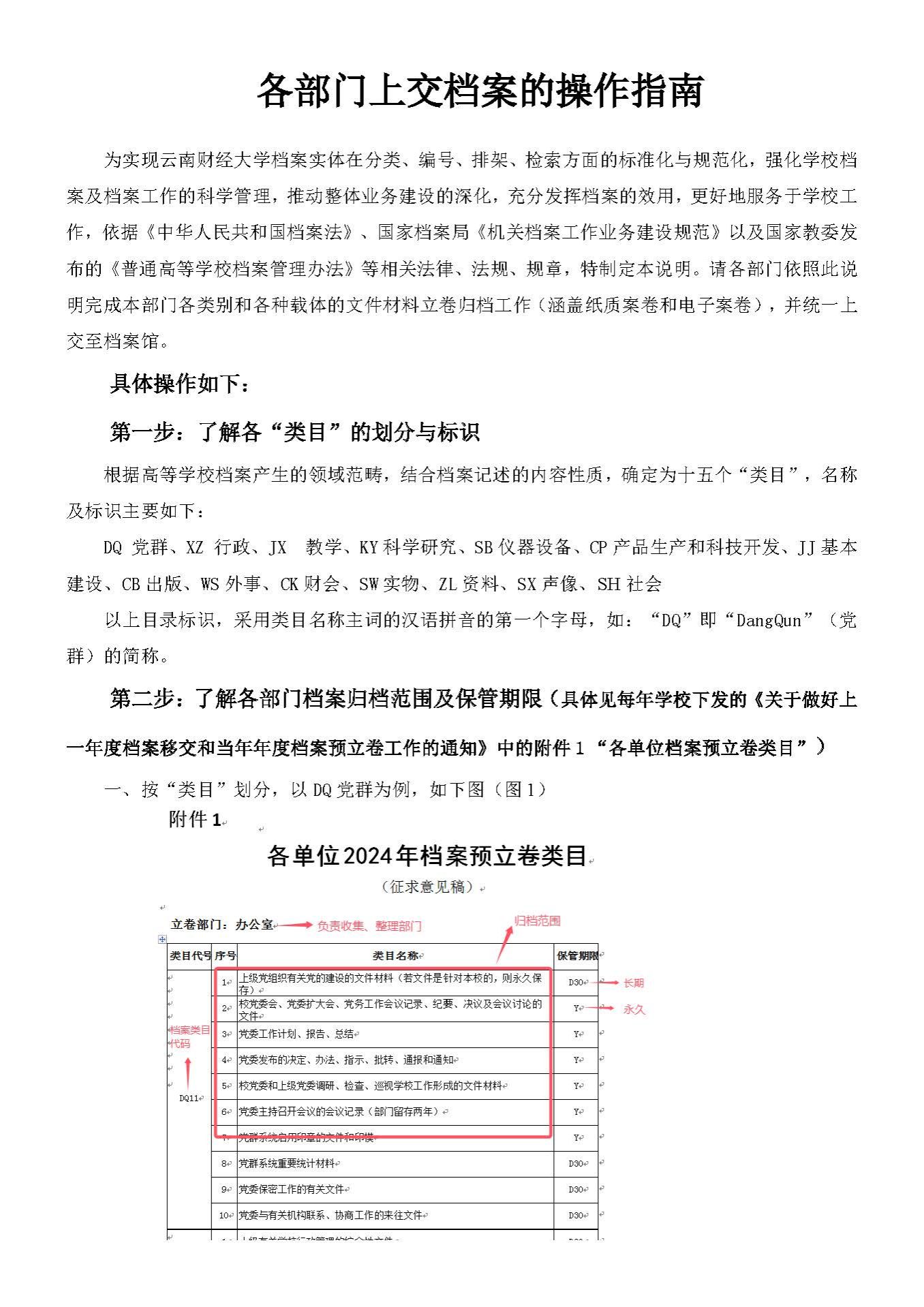
各部门上交档案的操作指南(新档案管理系统)
来源:
日期:2024-10-18
作者:
阅读次数:次
Attach【
各部门上交档案的操作指南(新档案管理系统).pdf
】Download
times
下一篇:
关于上交学籍档案的说明(新档案管理系统)