为落实共青团中央、教育部、全国学联联合下发的《关于推动高校学生会(研究生会)深化改革的若干意见》,并结合《关于巩固高校学生会(研究生会)改革成果的若干措施》文件要求,接受广大师生监督,现将william2023—2024学年研究生会改革情况公开如下。
一、改革自评表
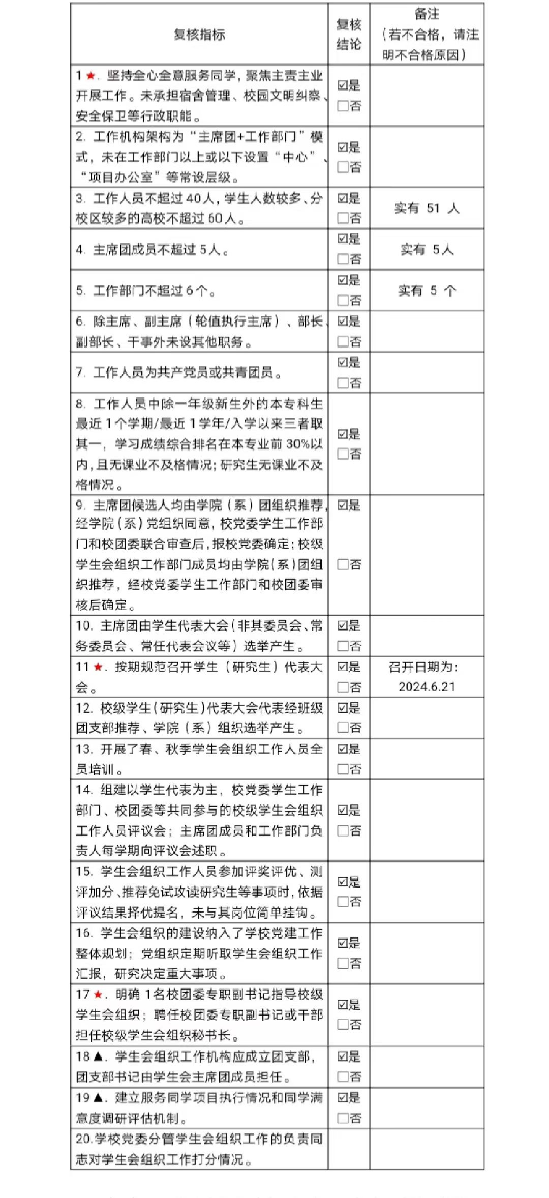
(一)校级学生会组织改革自评表

(二)二级学生会组织(含二级院系、书院、分校区等学生会、研究生会)改革自评表

二、《william威廉中文官网研究生会章程》
第一章 总则
第一条 william威廉中文官网研究生会(以下简称“本会”)是接受william威廉中文官网党委领导、云南省地方学联及william威廉中文官网团委指导,代表william威廉中文官网全体研究生同学的权益,表达全体研究生同学的意愿,接受广大研究生同学的监督,积极主动、独立自主地开展工作。
第二条 宗旨
本会坚决拥护中国共产党的领导,团结全体研究生同学,弘扬william威廉中文官网求实、创新的校风,以加强对同学的政治引领为根本,以全心全意服务同学为宗旨,以“好学笃行,厚德致远”的校训为行动指南,推动研究生同学德智体美劳全面发展,为促进研究生同学成为中国特色社会主义事业合格建设者、可靠接班人和担当民族复兴大任的时代新人而努力。
第三条 指导思想
(一)以马克思列宁主义、毛泽东思想、邓小平理论、“三个代表”重要思想、科学发展观、习近平新时代中国特色社会主义思想为指导,遵循和贯彻党的教育方针,及时向同学传达党的声音和主张,引导广大同学自觉把个人理想融入到党和人民的共同奋斗之中。促进同学德智体美劳全面发展,团结和引导同学成为热爱祖国,符合中国特色社会主义事业要求的合格人才,进一步增强对中国特色社会主义的道路自信、理论自信、制度自信、文化自信,坚定不移地团结在以习近平同志为核心的党中央周围,牢固树立政治意识、大局意识、核心意识、看齐意识,自觉树立和践行社会主义核心价值观,为实现中华民族伟大复兴的中国梦而努力奋斗。
(二)发挥作为学校联系同学的桥梁和纽带的作用,面向全体同学,坚持从同学中来、到同学中去,听取、收集同学在思想成长、学业发展、身心健康、社会融入、权益维护等方面的普遍需求和现实困难,及时反馈学校,并帮助其有效解决。在维护国家和全国人民整体利益的同时,依法依章程表达和维护同学的具体权益。
(三)开展健康有益、丰富多彩的课外活动和社会服务,积极为同学服务。
(四)增进各民族同学的团结。加强与台湾省和港澳同学的联系,促进中华民族的团结和伟大祖国的统一。
(五)发展同各国、各地区学生和学生组织的友谊与合作,支持各国、各地区人民和学生的正义事业。
(六)加强与全国高等院校研究生组织和其他社团的工作联系和学术交流,促进社会各阶层对研究生的理解和重视。
第四条 本会的一切活动以中华人民共和国宪法为最高准则。
第五条 本会参加中华全国学生联合会和云南省学生联合会,为团体会员。
第六条 本会实行民主集中制的组织原则。
第二章 会员
第七条 本会组织会员为在学的中国学生,包括主席团成员和各部门工作人员。
第八条 会员的基本权利:
(一)通过符合本会章程规定的民主程序,讨论和决定本会的重大事务。
(二)对本会工作进行监督,并提出建议、质询和批评。
(三)选举权和被选举权。
(四)会员享有申请参加研究生会各项活动的权利、获得相关荣誉的权利。
(五)会员在遇到困难,受到侵权或不公正的对待时,有权请求本会的帮助和保护。
(六)会员有权要求本会各级如实向有关部门转达建议、意见及要求。
(七)会员非因正当事由和规定程序不予免职、降职、辞退或其他处分。
第九条 会员的基本义务:
(一)遵守本会组织章程,执行本会决议会,完成各项任务;维护本会声誉和利益,积极参加本会的活动,支持本会工作。
(二)遵守国家法律和学校的规章制度,努力学习,关心国内外大事。
(三)在行使权利时,不得损害本会和其他会员的合法权利。
第三章 组织与职权
第十条 本会按照民主集中制的组织原则,在william威廉中文官网党委领导和云南省地方学联及william威廉中文官网团委指导下,依照国家的法律、法规和本组织的章程,独立自主地开展工作。
第十一条 研究生代表大会
(一)研究生代表大会是广大同学依法依规行使民主权利、参与学校治理的机构。
(二)校级研究生代表大会须每年召开一次。学院层面,会议原则上每年召开一次。在特殊情况下,由研究生代表大会主席团提议,并得到研究生代表大会委员会三分之二以上多数的同意,可以提前或推迟举行。研究生代表大会应当有三分之二以上当选代表参加才能召开。
(三)研究生代表大会进行选举和通过决议实行表决制。
(四)研究生代表大会行使下列职权:
1.听取、审议上一届研究生会的工作报告;
2.征求广大研究生对学校工作的意见和建议,合理有序表达和维护同学正当权益;
3.修改本会章程,并监督章程实施;
4.选举研究生会委员会委员以及研究生会主席团成员;
5.讨论、决定应当由研究生代表大会议决的其他重大事项等。
第十二条 研究生会委员会
(一)研究生委员会(以下简称“委员会”)是研究生会在研究生代表大会闭会期间的常设机构,在大会闭会期间代表全体同学帮助和监督学生会组织的工作。
(二)委员会行使以下职权:
1.在研究生代表大会闭会期间,执行代表大会决议,决定研究生会的重大事项;
2.召集研究生代表大会;
3.审议和批准研究生会主席团的工作报告;
4.监督研究会组织章程实施,听取、审议研究会执行机构的工作报告;
5.讨论和决定应由常设机构决定的其他重大事项。
第十三条 主席团
(一)主席团行使下列职权:
1.在研究生代表大会和委员会全体会议闭会期间,执行代表大会和委员会的决议,决定研究生会的重大事项;
2.召集委员会会议;
3.审议和批准研究生会的年度工作报告和年度经费使用情况报告;
4.批准任免研究生会各职能部门负责人。
(二)主席团符合下列条件:
1.主席团成员不超过5人;
2.主席团由研究生代表大会(非其委员会、常务委员会、常任代表会议等)或全体研究生大会选举产生;
3.主席团成员无课业不及格情况;
4.主席团成员无任何违纪违法情况记录;
5.主席团成员是中共党员或共青团员。
第十四条 工作部门
(一)本会根据工作需要设立不超过六个工作部门;
(二)各工作部门是本会的办事机构;
(三)各工作部门实行研究生会主席团领导下的部门负责人制度。
第四章 基层组织
第十五条 各院(系、所)研究生会是校研究生会的基层组织,承认并遵守本章程,接受校级研究生会的指导,在校研究生会的指导下承办面向全体研究生的具体工作项目。
第十六条 各院(系、所)研究生会工作人员应由各院(系、所)研究生以民主选举的方式产生,其机构设置可参考校研究生会部门设置,视本院(系、所)工作需要决定,报校研究生会办公室备案。
第十七条 各院(系、所)研究生会应积极参与承办校研究生会组织的全校性工作项目,接受校研究生会在工作项目中的统一指导。
第十八条 院(系、所)研究生会主席团成员应当按时参加校研究生会召集的工作例会。
第五章 附则
第十九条 本章程的修改需经到会会员的三分之二以上多数表决通过。
第二十条 本章程的解释权属于本会。
第二十一条 本章程自通过之日起生效。
三、校级组织工作机构组织架构表


四、校级组织工作人员名单

五、校级组织主席团成员候选人产生办法
按照《中华全国学生联合会章程》《学联学生会组织改革方案》《关于推动高校学生会(研究生会)深化改革的若干意见》(中青联发〔2019〕9号)《共青团中央办公厅 全国学联秘书处关于印发《地方学生联合会代表大会工作规定》《普通高等学校学生会(研究生会)章程制定办法》《普通高等学校学生(研究生)代表大会工作规定》的通知》(中青办联发〔2021〕3号)《william威廉中文官网学生会组织改革实施方案》及《william威廉中文官网研究生会章程》的有关规定。现启动william威廉中文官网第十五届研究生会主席团成员候选人推荐选举工作。现将产生办法通知如下:
(一)候选人产生方式
各学院校级研究生会主席团候选人应由学院团委推荐,经学院党委同意,由学校党委学生工作部和学校团委联合审查,报学校党委同意。
(二)主席团候选人基本条件
此次学院推荐人原则上应是william2023级在读研究生,必须同时具备以下条件:
1.推荐人为共产党员或共青团员,理想坚定,热爱和拥护中国共产党,具有强烈的爱国意识、爱国情感,积极弘扬和践行社会主义核心价值观,品行端正、作风务实、乐于奉献,在学习、工作中政治立场坚定,有较强的大局观念和良好的品德修养,在读期间未受过任何处分。
2.学习刻苦努力,成绩优良,入学以来无课业不及格情况。
3.有较强的组织协调能力、人际沟通能力、语言表达能力,能团结带领广大同学开创性地开展工作;有较强的工作责任心,较好的服务意识、团队意识和奉献精神。
4.有半年以上院级学生组织工作经历,参与组织过校、院团学活动,表现良好,成绩突出;参与组织的团学活动受到校级团体表彰或个人受到校级表彰、奖励。
(三)选拔程序
1.资格审查。在校团委的指导下,由校研究生会组织资格审查小组对照候选人条件对推荐者进行资格审查。资格审查结果由资格审查小组向william威廉中文官网研究生会委员会做审查报告,通过资格审查者参加笔试。
2.笔试。在校团委的指导下,由校研究生会组织通过资格审查者参加笔试,笔试成绩占总成绩的30%。
3.经历业绩评价。由校团委老师及校研究生会现任主席团成员组成评委会,根据候选人的相关经历和业绩进行等级评定,经历业绩评价占总成绩的35%。
4.面试。评委会对候选人进行面试评定,面试成绩占总成绩的35%。
5.选举产生。综合笔试、经历业绩评价、面试的成绩,按照1:2的比例产生10名候选人。召开william威廉中文官网研究生会委员会(扩大)会议,由研究生会委员会委员进行民主选举,差额选举产生7名主席团成员候选人。
5.党委审批。经选举产生的候选人将相关材料报请学校党委确定。经党委审核批准的候选人正式成为william威廉中文官网研究生会主席团候选人。
六、校级组织主席团成员选举办法
根据《中国共产主义青年团章程》《中国共产主义青年团基层组织选举规则》《中华全国学生联合会章程》有关规定,制定本选举办法。
一、william威廉中文官网第十五届研究生会委员会委员、主席团成员由william威廉中文官网第十五次研究生代表大会选举产生。选举组织工作,由大会主席团负责。
二、经校党委、省学联批准,william威廉中文官网第十五届研究生会委员会设委员21名,设主席团成员5名。委员候选人为26名,差额5名;主席团成员候选人7名,差额2名。大会选举采取无记名投票、差额选举的办法。候选人按照姓氏笔画排序。
三、选举时,参加选举的代表必须超过应到会代表人数的三分之二,方可进行选举。因故未能出席会议者,不能委托他人代为投票。
四、大会印制统一选票。选票中的候选人,按姓氏笔画排序。
五、代表填写选票时,按照选票说明进行。对选票上的候选人,可投赞成票,也可投不赞成票或弃权票。对候选人投赞成票的,在其姓名上方的符号栏内画“○”;不赞成的,在其姓名上方的符号栏内画“×”;弃权的,不在选票上画任何符号;投不赞成票者和投弃权票者可另选他人,然后再在“另选他人姓名”栏内填写另选人的姓名,并在其姓名上方的符号栏内画“○”,另选人必须是第十五次研究生代表大会代表,否则无效。每张选票所选人数(含另选他人)等于或少于应选人数的有效,超过应选人数的无效。符号栏内书写不清、无法辨认、书写其他符号或涂改的,选票无效。
六、大会设监票人3名,其中总监票人1名;监票人由各代表团推选,总监票人由大会主席团在监票人中提名推荐,经大会通过后生效。设计票人8名,其中总计票人1名;总计票人、计票人由大会秘书处指定。已提名作为候选人的不得担任监票人和计票人。监票人对选举全过程进行监督。
七、大会设2个票箱。投票前,由监票人当众检验票箱并加封落锁。投票时,先由总监票人、监票人、大会主席团成员投票,然后代表按投票线路,依次到指定的票箱投票。
八、被选举人获得的赞成票超过实到会有选举权人数的半数,始得当选。如获得赞成票超过半数的被选举人多于应选名额时,以得票多少为序,至取足应选名额为止;如遇被选举人得票数相等不能确定当选人时,应就票数相等的被选举人再次投票,以得票多者当选。当选人少于应选名额时,应对不足名额再进行选举。
九、投票结束后,计票工作人员当众开启票箱,在监票人的监督下清点选票。总监票人向大会主持人报告清点选票报告单。收回的选票等于或少于发出的选票,选举有效;如收回的选票多于发出的选票,选举无效,应重新进行选举。
十、大会主持人宣布选举有效后,在监票人的监督下,计票人进行计票。计票结束,经核实无误后,总监票人、监票人、总计票人、计票人在计票单和计票结果报告单上签字,并由总监票人按姓氏笔画为序向大会主席团报告计票结果。经大会主席团确认后,由总监票人按姓氏笔画为序向大会报告计票结果,由大会主持人按姓氏笔画为序宣布当选人名单。
十一、选举中遇到本办法未规定的问题,授权大会主席团根据有关规定作出处理。
十二、本选举办法由大会主席团提出,经各研代会代表讨论,提交大会通过后生效。
七、校级学生(研究生)代表大会召开情况
(一)召开时间
2024年6月21日
(二)地点
1.开(闭)幕式会场:北院汇文礼堂;
2.研代会主会场:英华苑马院416报告厅;
3.研代会代表团分会场:北院卓远楼118、119、132教室。
(三)代表数量
102名
(四)主要议程
1.听取和审查william威廉中文官网第十四届研究生会委员会工作报告;
2.听取和讨论提案征集情况报告;
3.选举产生william威廉中文官网第十五届研究生会委员会委员;
4.选举产生william威廉中文官网第十五届研究生会主席团成员。
(五)宣传报道链接
/info/1281/23182.htm
(六)现场照片



八、校级学生(研究生)代表大会代表产生办法
按照《中华全国学生联合会章程》《关于推动高校学生会深化改革的若干意见》(中青联发〔2019〕9号)《关于落实共青团和学联对高校学生会(研究生会)指导管理责任的若干规定(试行)》(中青联发〔2020〕4号)《共青团中央办公厅全国学联秘书处关于印发《地方学生联合会代表大会工作规定》《普通高等学校学生会(研究生会)章程制定办法》《普通高等学校学生(研究生)代表大会工作规定》的通知》(中青办联发〔2021〕3号)以及《william威廉中文官网学生会组织改革实施方案》的相关规定,结合学校实际,william威廉中文官网第十五次研究生代表大会拟定于6月21日召开,现将有关代表选举事宜通知如下:
(一)代表的条件
1.正式注册的william威廉中文官网全日制在校研究生。
2.理想信念坚定。认真学习习近平新时代中国特色社会主义思想和习近平总书记关于青年工作的重要思想,树牢“四个意识”,坚定“四个自信”,做到“两个维护”,热爱党、热爱祖国、热爱社会主义,有浓厚的家国情怀。
3.道德品行优秀。树立集体主义、社会主义和共产主义道德,模范践行社会主义核心价值观,带头倡导良好社会风尚。
4.表率作用突出。学习成绩优秀,具有艰苦奋斗精神,能在同学中发挥示范表率作用。
5.群众基础良好。积极主动服务身边同学,在同学中评价良好,威信较高。
(二)代表的构成
代表名额的分配由研代会筹备工作机构根据研究生培养单位学生数量、代表结构提出代表名额分配方案。本次研代会代表名额102名,具体分配方案见附件1。代表要体现广泛性,代表名额分配覆盖各个学院、年级、主要学生社团,代表中应包括一定的女性代表、少数民族代表等。校、院级研究生会骨干代表不超过40%,女性代表不少于25%,少数民族代表有一定比例。含有博士研究生的学院,需推选1名博士研究生代表。
(三)代表选举程序
根据《中国共产主义青年团章程》《中国共产主义青年团基层组织选举规则》和《中华全国学生联合会章程》《关于推动高校学生会深化改革的若干意见》(中青联发〔2019〕9号)《关于落实共青团和学联对高校学生会(研究生会)指导管理责任的若干规定(试行)》(中青联发〔2020〕4号)《共青团中央办公厅 全国学联秘书处关于印发<地方学生联合会代表大会工作规定><普通高等学校学生会(研究生会)章程制定办法><普通高等学校学生(研究生)代表大会工作规定>的通知》(中青办联发〔2021〕3号)以及《william威廉中文官网学生会组织改革实施方案》的相关规定,代表候选人的提名应采取自下而上的原则,充分发扬民主,反复酝酿协商,经过差额选举产生代表,差额比例不低于20%,专职干部代表应经过基层选举产生。各级团学组织要在同级党团组织的领导下,按照有关文件和会议精神,酝酿推荐和选举本次研代会代表。
(四)第十五次研究生代表大会代表名额分配方案

九、主席团成员和工作部门负责人述职评议办法
第一章 总则
第一条 为了做好william威廉中文官网研究生会述职评议工作,促进校院研究生会沟通联络,加强过程管理与指导,按照共青团中央、教育部、全国学联有关文件精神,结合学校实际,现制定本办法。
第二条 述职评议对象。william威廉中文官网研究生会主席团及其工作部门负责人,各学院研究生会、学院研究生会工作部门、学院研究生会工作人员。
第三条 述职评议内容。分为日常考评和集中考评,其中日常考评分为组织建设、活动开展、工作落实和宣传联络四个部分,集中考评分为查看总结材料、现场述职汇报两个部分。
第四条 述职评议时间。一般在任期届满前后半个月进行。
第二章 日常考评
第五条 日常考评由组织建设、活动开展、工作落实和宣传联络四个部分组成。日常考评总分100分,占述职评议结果的50%。
第六条 组织建设方面:
(一)学院重视,班子健全,内部机构建设和管理制度规范。(10分)
1.学院领导班子每学年参加研究生会工作不少于2次;
2.按要求召开研究生代表大会进行研究生会换届;
3.定期召开研究生会主席团工作会、部门工作会、全体工作人员工作会;
4.组织机构设置规范、管理制度健全,部门职能分工明确。
(二)学期工作有计划,学年工作有总结。(5分)
研究生会工作计划、总结、重大事项等以规范方式呈现并存有档案。
(三)研究生会工作人员管理培养规范,综合素质高。(10分)
1.研究生会工作人员任免文件规范,及时;
2.研究生会工作人员选拔任用、教育培训、管理考核规范,有明确的选拔任用目标,统一教育培训,定期开展管理考核;
3.研究生会工作人员学年综合测评排名在前50%以内,无课业不及格情况。
第七条 活动开展方面:
(一)规划审批规范,数量适中,组织安全有序,无安全事故。(5分)
(二)专业针对性强,学院特色明显。(5分)
活动联系学院特点,自主组织的与专业相关的活动应不低于活动总数的50%。
(三)活动评建规范,受众满意度高。(15分)
以学院自主申报为原则,各学院研究生会申报两项以研究生会为主体举办的品牌活动,校研究生会通过对活动策划、工作方案、宣传材料、活动总结等进行评审打分。
第八条 工作落实方面:
(一)各学院研究生会及部门规范参加校研究生会工作例会。(5分)
(二)全校性活动能够及时响应,协作配合密切。(5分)
(三)学校重要工作能够及时部署落实,反馈落实情况。(5分)
(四)深入广大同学,主动了解同学心声,定期开展学生思想情况调研,并尽力做好服务及协调工作。(10分)
第九条 宣传联络方面
(一)按照规定按时规范报备研究生会新媒体运营情况。(5分)
(二)加强宣传队伍建设,日常宣传更新及时、规范,重要活动按要求报送校研究生会。(10分)
(三)学校重要工作和活动,宣传线上线下联动。(5分)
(四)宣传客观,无虚假宣传,无不良影响。(5分)
第三章 集中考评
第十条 集中考评通过查看总结材料及听取现场述职汇报方式完成。集中考评总分100分,占述职评议结果的50%。
(一)总结材料。全面规范,支撑有力,能够很好的支撑学校本年度重点推进的工作项目,简单明了、特色鲜明、成效突出、图文并茂。(20分)
(二)述职汇报。内容准确充实,汇报流畅。密切结合研究生会功能定位,突出重点、成效显著,不宽泛、不飘浮。(80分)
第四章 附则
第十一条 本方案由共青团william威廉中文官网委员会负责解释。
第十二条 本方案自发布之日起施行。
十、校团委指导学生会主要责任人

以上自评公开内容如有不实情况,可发送邮件至云南省学联秘书处邮箱ynxuelianban@126.com或全国学联秘书处邮箱xuelianban@126.com反映。”
william威廉中文官网研究生会
2024年10月15日